繁體

發稿日:2021/08/11 01:28:00 PM 個人簡介 | 修改新聞稿 | 
發稿人:站長  回「新聞網」首頁   
     |  上一則   |  下一則 


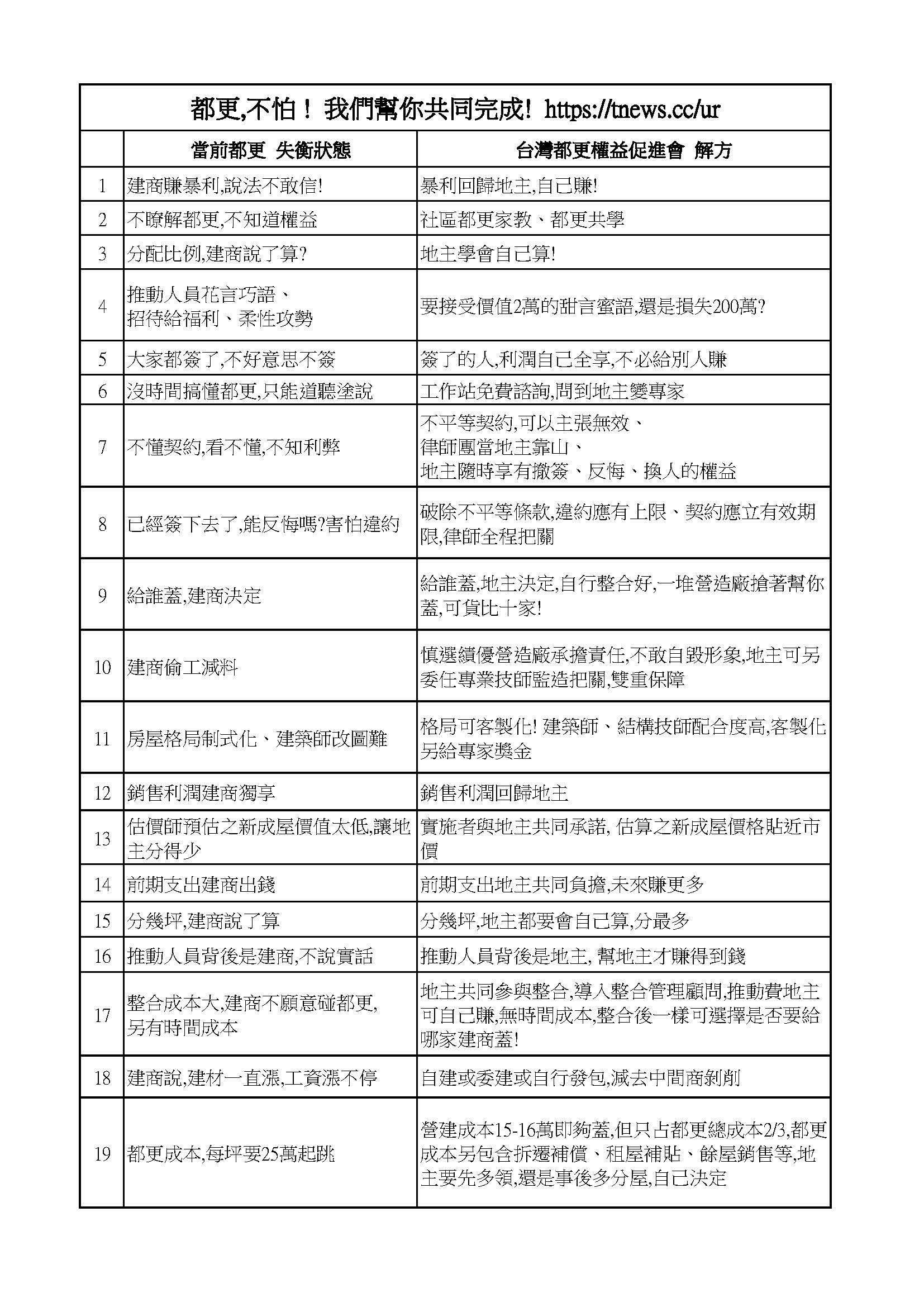
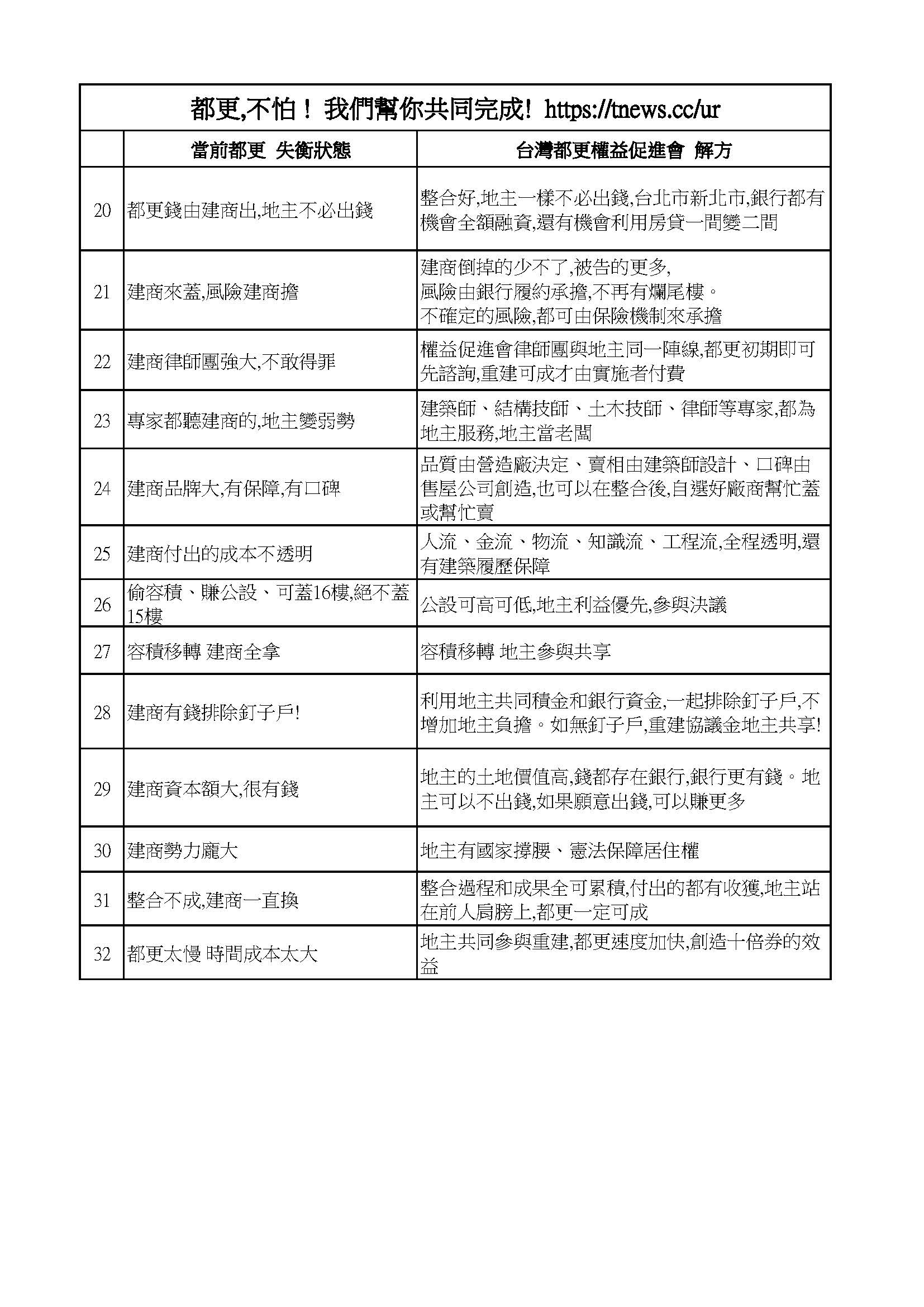
都更防弊的32招!
避免法律糾紛,轉載本區文稿請先徵得原作者同意!
 ★轉載至 |  回「新聞網」首頁  |  上一則   |  下一則  |    
檔 案 1(長寬邊請控制在700 pixel以內)
圖片分類:(可同步將照片存入分類相簿中!)
圖 說 1
上一頁

‧本站為言論自主平台,相關圖文上載皆設有追蹤機制,網友請謹慎發言,勿涉及人身攻擊!
如面臨法律糾紛,本站有權提供發稿人、回應人資料予相關單位。
 ◎服務條款
‧Copyright © 臺北市危老重建工作站中山北安站  
EMAIL:tnewscc@gmail.com
(台灣都更權益促進會-台灣都更顧問、都更危老網) ‧ 免費詢諮電話:0988-729-724
本站由「台灣都更顧問股份有限公司」贊助、營運和管理